ENGLISH
首页
学院概况
学院简介
发展简史
组织机构
师资力量
虚拟学院
学院院刊
学院党政
通知公告
党政文件
会议纪要
党委会议纪要
教授委员会议纪要
人力资源会议纪要
办事指南
领导班子接待日
组织人事
通知公告
博士后管理
人才招聘
年度考核
岗位聘任
职称晋升
下载专区
科学研究
国家基金
科研公示
通知公告
科研动态
政策文件
下载专区
地科基金
教育教学
本科生教育
研究生教育
实验中心
中心简介
中心动态
规章制度
实验室和仪器设备
大型仪器设备管理
实验室安全
实验室预约
学生工作
通知公告
风采展示
团学建设
奖助贷补
学生组织
青马工程
心理健康
下载专区
国际交流
办事指南
通知公告
规章制度
动态
交流项目
就业指导
重点引导
通知公告
生涯规划
招聘信息
下载专区
就业中心
办事指南
发展联络
最新消息
校友分会
校友返校
校友名录
校友捐赠
学院党建
学习贯彻习近平新时代中国特色社会主义思想
学院党建
理论学习
学院纪检
党建下载
主题教育
党史学习教育
公示
当前位置 :
首页
实验中心
实验室安全
安全知识
实验中心
中心简介
中心动态
规章制度
实验室和仪器设备
大型仪器设备管理
实验室安全
安全新闻
安全知识
安全周报
实验室预约
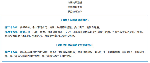
【图片集】防火知识
编辑 :
沈心池
时间 :
2026-01-24
访问次数 :
10